category:手続
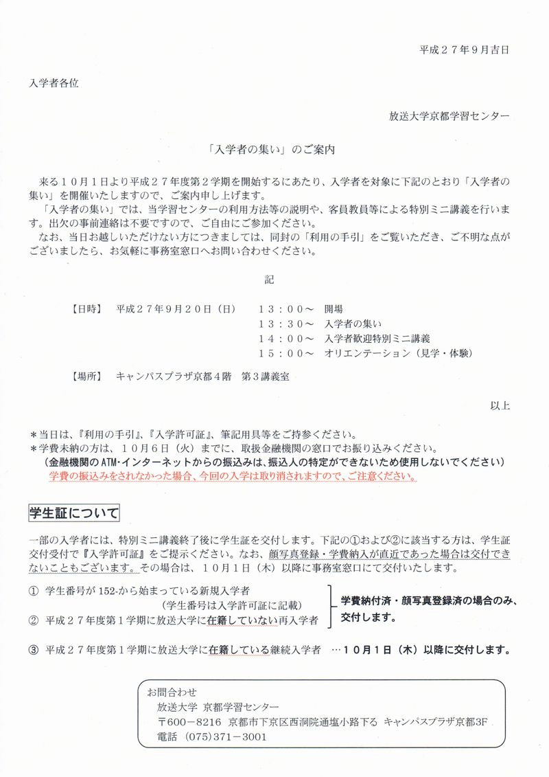
放送大学京都学習センターから「入学者の集い」のご案内が届いた。平成27年9月20日(日)13時30分からの開始で、午前中に学位記授与式に出席し、そのまま「入学者の集い」に流れ込む予定である。京都学習センター恒例の「入学者歓迎特別ミニ講義」は、京都大学フィールド科学教育研究センターの荒井修亮教授が担当する「海と海の生き物~見えないものを観る~」である。今後、自然と環境コースの単位を揃えるためには、荒井教授の面接授業を受ける可能性も高く、体験授業としては最適である。
気になるのは、当日に「入学許可証」を持参するように指示されているところ。入学許可証は、学費の入金確認後に送付されることになっているのだが、果たして最短の9月14日(月)の入金で、「入学許可証」の送付が間に合うのかどうかである。当方が支払いを怠っていたのであれば文句を言う筋合いはないが、9月11日(金)の夕方に払込取扱票を送り付けておいて、9月15日(火)を締め切りにしているのであるから、少なくとも期日までに支払を済ませた学生には、入学許可証がなくてもしかるべき救済措置が必要ではないだろうか。
通信大学生ブログランキング
PR
カレンダー
| 01 | 2026/02 | 03 |
| S | M | T | W | T | F | S |
|---|---|---|---|---|---|---|
| 1 | 2 | 3 | 4 | 5 | 6 | 7 |
| 8 | 9 | 10 | 11 | 12 | 13 | 14 |
| 15 | 16 | 17 | 18 | 19 | 20 | 21 |
| 22 | 23 | 24 | 25 | 26 | 27 | 28 |
プロフィール
HN:
はやと
性別:
男性
自己紹介:
京都学習センター所属
2013年9月
社会と産業コース卒業
2015年9月
生活と福祉コース卒業
2017年9月
人間と文化コース卒業
2019年9月
自然と環境コース卒業
2021年9月
情報コース卒業
2023年9月
心理と教育コース卒業
カテゴリー
ブログ内検索
最新記事
(05/31)
(08/19)
(08/15)
(07/25)
(06/12)
(05/28)
(05/28)
(04/19)
(03/23)
(03/15)
アーカイブ
最新コメント
[09/25 岸野誠]
[03/06 NONAME]
[02/29 美波ゆりこ]
[02/17 NONAME]
[11/24 NONAME]
[09/14 hisa]
[09/13 Wahine]
[09/12 P]
[03/11 greenwind888]
[02/28 みみずく]
最新トラックバック
アクセス解析
Copyright © 放送大学物語 All Rights Reserved.

